(Photo source: CnEVPost)
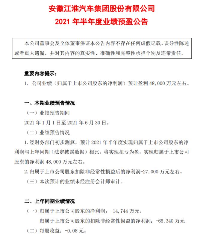
JAC Motors, Nio's OEM, expects to turn around to profit in the first half of the year, with net profit attributable to shareholders of the listed company amounting to RMB 480 million ($73.7 million), according to the company's earnings forecast released Wednesday.
JAC said the increase was mainly due to the company's adjusted product mix and strengthened cost control, allowing gross profit from its main business to increase by about RMB 610 million.
JAC has increased its investment in the construction and research and development of intelligent, electric and connected vehicles this year, the company said, adding that the cumulative sales of electric passenger cars in the first half were 55,611 units, up 225.13% year-over-year.
The Anhui government's "2021 Key Project Investment Plan" released in March included the JAC-VW new energy vehicle project.
The project has a construction area of 500,000 square meters and can produce 100,000 new energy vehicles annually. The first phase of the R&D center will be opened this year, and the capacity project will start.
JAC says its Sehol will launch more than 10 new energy passenger cars within five years, build a small car platform and start building a medium to large car platform. It will also strengthen the application of intelligent network technology, taking battery-swap into account.
JAC unveiled its smart car modular architecture, MIS Haoxue, during this year's Shanghai auto show, based on which the company will build 15-20 products.
JAC said it has no comment on the recent rumors that Xiaomi's automotive business may be located in Hefei and OEM'd by JAC, and the announcement of the listed company shall prevail.

