Great Wall has sued six bloggers for between RMB 2 million and RMB 5 million each, just after BYD sued another blogger the day before.
(Great Wall Motor's booth at the April 2023 Shanghai auto show. Image credit: CnEVPost)
Great Wall Motor has sued six bloggers for violating the company's reputation, just after rival BYD announced yesterday that it had sued a blogger.
Great Wall recently initiated proceedings against the six bloggers and will claim between RMB 2 million ($280,000) and RMB 5 million from each of them, in light of suspected serious infringements on the accounts they operate, according to an announcement today.
Great Wall will never back down from insulting and defamatory behavior, and will seriously face it and resolutely defend its legitimate rights and interests through legal channels, the announcement said.
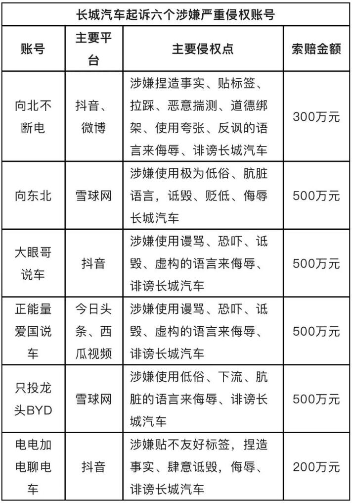
These bloggers include blogger @电电加电聊电车 on short-video platform Douyin, who Great Wall said is suspected of fabricating facts and defaming the company, and is therefore claiming RMB 2 million.
Great Wall is claiming RMB 3 million for insulting and defaming the company against @向北不断电, a blogger on Douyin and Weibo.
The other three bloggers sued are Chinese stock community Xueqiu blogger @向东北, Douyin blogger 大眼哥说车, and Toutiao and Xihua Video blogger @正能量爱国说车, and Great Wall is claiming RMB 5 million from each of them.
Just a day before Great Wall's move, BYD sued Weibo auto blogger @龙猪-集车 for defamation, claiming that his long-term publication of a large amount of inaccurate information and insults to BYD had caused serious damage to the company's brand reputation.
BYD demanded that the blogger remove the infringing statements, publicly apologize and pay compensation of RMB 5 million.
This appears to be an escalation of the conflict between Great Wall and BYD, as at least two of the bloggers sued by the former are supporters of BYD, while the blogger sued by BYD is a supporter of Great Wall, as shown by the content they have posted in recent months.
On May 25, Great Wall said it filed a report against BYD with multiple Chinese regulators, alleging that the latter's Qin Plus DM-i, as well as the Song Plus DM-i, used normal-pressure fuel tanks and allegedly had substandard emissions of evaporative pollutants from its vehicles.
BYD later responded that its products and tests comply with national standards, and that the company is against any form of unfair competition.
($1 = RMB 7.1387)

