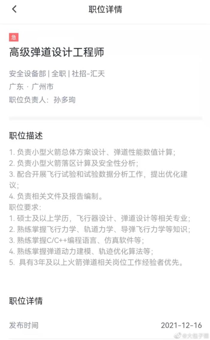
Xpeng is hiring senior ballistic design engineers to be responsible for the overall design, ballistic performance numerical calculations of small rockets, a screenshot of a job ad shows.
(Image credit: CnEVPost)
Xpeng Motors has the most extensive business of any of China's new car makers, with flying cars and robots in addition to cars. Now it even seems to be getting into the rocket business.
Xpeng is hiring senior ballistic design engineers to be responsible for the overall design and numerical calculation of ballistic performance of small rockets, according to a screenshot of the job ad posted by Weibo blogger @大包子狸.
(Image credit: Weibo blogger @大包子狸)
The screenshot shows that the position was posted on December 16 and is set at Xpeng's urban air mobility (UAM) company HT Aero, based in Guangzhou.
The screenshot's page style is consistent with that of the job pages in the Xpeng app, though the job posting disappeared when CnEVPost looked it up on December 17.
The job description indicates that the candidate will also be responsible for small rocket drop zone calculations and safety analysis, collaborating on flight tests, and conducting data analysis.
Candidates need to have a professional background in aircraft design, ballistic design, and knowledge of flight mechanics, orbital mechanics, and missile flight mechanics.
Candidates with 3 or more years of rocket ballistic related experience will be given preference, according to the job ad.
It is worth noting that if the recruitment is true, it is not the first time Xpeng has recruited senior talent in the aerospace field.
In late August, Xpeng announced that Zhang Wenjin, a Chinese expert on the J-10 fighter jet, had joined HT Aero.
Zhang will become the business' chief vehicle reliability expert and will provide forward-looking strategic guidance on research and development, innovative talent development and other aspects of science and technology, the company said.
Previously a professor at Beijing University of Aeronautics and Astronautics, Zhang has led reliability analysis projects for the Chinese aircraft carrier Liaoning's aviation assurance system, Hainan launch site and high-speed rail rolling stock, and participated in major model planning and reviews for AVIC.
He has served as a reliability expert for the Long March 5 launch vehicle, a reliability engineer for the J-10, a deputy chief reliability officer for the medium and high altitude long-endurance UAV model, and a deputy chief reliability officer for the Z-20 helicopter model.

